作者:笼包粑粑 发布时间:2022-06-27 15:54
飞鹤精粹贝迪奇是线下销售的产品,最近有读者在我的公众号(笼包粑粑,ID:LBBABA123)后台留言,咨询“飞鹤精粹贝迪奇奶粉怎么样?精粹贝迪奇和星飞帆哪个好?”的问题。那么今天,我来全方位解读分析这款奶粉,通过与星飞帆的对比,看看精粹贝迪奇怎么样,希望对大家选奶有所帮助。
飞鹤精粹贝迪奇、星飞帆的奶源地和产地都在国内,其中精粹贝迪奇1-3段的奶基原料都是生牛乳,奶基属性是鲜奶。而星飞帆只有1段是使用鲜奶生产,2段和3段都是在鲜奶的基础上,加入了脱脂乳粉来生产。脱脂乳粉的加工工序比鲜奶多,奶粉受到二次污染的几率更大,所以加入了脱脂乳粉生产的奶粉,新鲜度和营养保留度会有所下降。因此,对比星飞帆,精粹贝迪奇的奶源品质更理想一些。
由于飞鹤精粹贝迪奇和星飞帆都是按照我国奶粉国标要求的营养标准生产,所以它们的基础营养(即能量、蛋白质、碳水化合物、脂肪、维生素和矿物质)都能满足我国宝宝的基本营养需求。因此营养方面的对比,主要看它们的强化配方添加情况。
强化配方可分为基础强化配方和特色强化配方。其中,市面上大多数奶粉都会添加的基础强化配方有6项,包括DHA、ARA、牛磺酸、核苷酸、益生元。飞鹤精粹贝迪奇、星飞帆都添加了5项齐全的基础强化配方,添加量方面大家可以参考下表去对比。

星飞帆普遍基础强化配方的含量都比精粹贝迪奇多一些,其中大家比较关注的、与脑部发育有关的DHA,精粹贝迪奇和星飞帆都是1段的DHA含量略高于市面同类奶粉的平均水平(2.05mg/100kj),而2段、3段都低于该平均水平,不够理想。
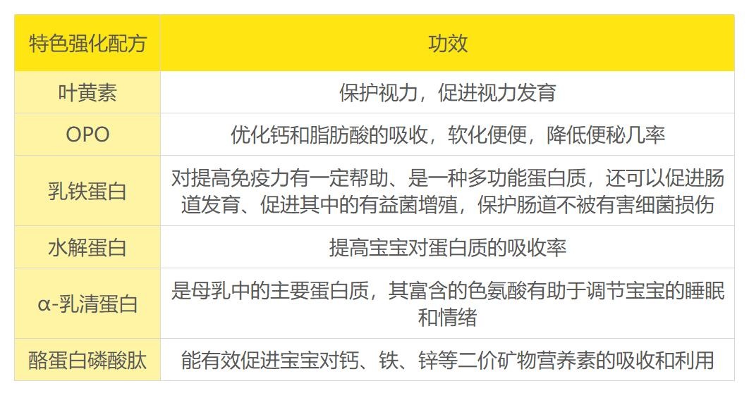
至于特色强化配方部分,精粹贝迪奇加入了叶黄素、水解蛋白、乳铁蛋白3个特色强化配方,星飞帆则是1-3段都添加了叶黄素、酪蛋白磷酸肽和OPO 3个特色强化配方,另外,3段还额外加入水解蛋白和α-乳清蛋白,一共5个特色强化配方。

这些特色强化配方的具体功效,大家可以参考下表。

综合强化配方的情况来看,精粹贝迪奇和星飞帆1段和2段的特色强化配方的优势不一,其中精粹贝迪奇在宝宝蛋白质吸收、免疫力方面更占优势,星飞帆在对二价营养素的吸收、便秘等方面占更大优势。而3段,星飞帆的特色强化配方比精粹贝迪奇更为丰富,因此略胜一筹。
一般来说,国产奶粉的原料表都比较干净,较少添加一些容易引起宝宝便秘、虚胖、厌食等情况的成分。经查对,精粹贝迪奇、星飞帆这两款奶粉的原料表现比较一致,都没有添加棕榈油、蔗糖、香精等需要注意的成分,在原料方面都挺不错。
另外,如果大家想看更详细的对比分析,可以点击以下图片,进入奶粉页面查看。
以上就是飞鹤精粹贝迪和星飞帆奶粉的对比分析,总的来说,两款奶粉在原料方面比较一致,两者最主要的区别在于营养、奶源方面,它们各有优势,精粹贝迪奇各段数都是鲜奶生产,比2段开始添加有脱脂乳粉的星飞帆更好。营养方面,精粹贝迪奇和星飞帆1段和2段的特色强化配方各有特色,而3段,星飞帆的特色强化配方比精粹贝迪奇更丰富。要怎么选,主要取决于大家比较注重哪个方面。
另外,如果大家还想多看看其他一些优秀的国产奶粉,欢迎来我整理的《国产奶粉排行榜》,只要点击以下图片,就可以查看榜单详情哦。
笼包粑粑
奶源
75.0分
荷兰奶源三大优质奶源地之一
还原奶生产鲜奶生产营养保留更好
原料
56.0分
棕榈油棕榈油有可能导致便秘
麦芽糊精营养价值不及乳糖
营养
78.2分
β-胡萝卜素保护视力补充维生素A