作者:笼包粑粑 发布时间:2022-08-30 22:28
据我所知,有十分多家长在飞鹤众多个奶粉系列之间纠结,选到头大,我的公众号(笼包粑粑,ID:LBBABA123)后台常常有人来留言咨询:飞鹤奶粉3段哪个系列最好的问题。今天这篇文章,我将会从奶源、营养、原料3个维度详细对比飞鹤目前比较热门的5款3段奶粉,它们是星飞帆A2、星飞帆卓睿、星飞帆、超级飞帆臻爱倍护、臻稚有机,大家看完这篇文章就知道这几款3段奶粉到底哪个表现更好更值得买。
奶源方面,我主要针对奶源地、产地、奶基料这三方面进行对比,详细情况大家可以参考这个表格。

飞鹤这5款3段奶粉的奶源地和产地都设在中国,而在奶基这块,只有臻爱倍护3段是各段数完全使用鲜奶生产,其余4款3段奶粉都是使用鲜奶+乳粉的生产方式。乳粉的加工工序比鲜奶繁琐,容易流失生乳中部分天然营养成分,因此加入乳粉来生产,奶粉的新鲜度和营养保留度都会比使用纯鲜奶生产的奶粉逊色一些。
此外,星飞帆A2奶粉3段和臻稚有机3段的奶源各有其独特的优势。星飞帆A2奶粉3段的奶源中含有更亲和人体的A2-β酪蛋白,而臻稚有机3段的奶源获取了“有机认证”,属于有机奶粉,和普通奶粉相比,有机奶对其生产原料及环境有着更严苛的要求,因此有机奶粉品质更加绿色、安全。
在营养方面,我会分为基础营养和强化配方两个部分来说。
基础营养指的是蛋白质、碳水化合物、脂肪、矿物质、维生素等,飞鹤5款3段奶粉属于国产奶粉,国产奶粉都是按照我国奶粉国标规定的营养标准执行生产,所以它们的基础营养都符合我国国标的要求。因此营养方面,我们主要看看它们强化配方添加情况。
强化配方在我这里分为基础强化配方和特色强化配方。其中基础强化配方是指大多数婴儿奶粉都会添加到的的强化配方,分别是ARA、DHA、牛磺酸、核苷酸、胆碱、益生元6项,以下表格记录了飞鹤5款3段奶粉的添加情况,大家可以看一看。

臻稚有机3段缺少核苷酸、牛磺酸、胆碱,除此之外,其他4款3段奶粉都添加了六项齐全的基础强化配方,而针对臻稚有机3段缺少牛磺酸、核苷酸、胆碱的情况,宝宝在3段这个阶段,他们的主要营养来源是固体食物,只要大家保证到宝宝日常正餐的均衡添加,奶粉中缺少牛磺酸、核苷酸、胆碱的问题不大。
至于基础强化配方的添加量方面,大家比较关注的是对大脑及视网膜发育有关键作用的DHA,飞鹤5款3段奶粉的DHA添加量如下表。

除了星飞帆卓睿3段的DHA添加量高于市面奶粉的平均水平之外,其他4款3段奶粉的DHA添加量都低于平均值。
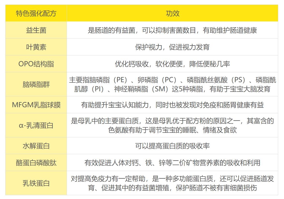
在特色强化配方部分,我用表格记录了飞鹤5款3段奶粉的添加情况。

星飞帆3段和星飞帆卓睿3段的特色强化配方数量相对比较丰富,这些营养素的具体功效,各位可以参考下表。

飞鹤5款3段奶粉的原料都比较干净,没有添加香精、白砂糖等对宝宝成长无益的成分。
以上就是飞鹤5款热门3段奶粉的详细对比评测,总的来说,它们各有优势与不足,要怎样选,主要看大家更看重奶源方面还是营养方面。
奶源方面,星飞帆A2奶粉3段含有更亲和人体的A2-β酪蛋白,臻稚有机3段更加天然安全,超级飞帆完全使用鲜奶来生产,奶粉比较新鲜。
营养方面,星飞帆3段和星飞帆卓睿3段的特色强化配方比较丰富,且优势不一,星飞帆3段主要在提高宝宝蛋白质吸收率、安稳睡眠及情绪方面更有优势,星飞帆卓睿3段主要在促进宝宝大脑发育、有助提升认知能力、免疫力等方面的优势更大。大家可以根据宝宝的实际需要,或者是自身的喜好去选择。
另外,我这里整理了一份《国产奶粉排行榜》,本文分析的飞鹤奶粉中,星飞帆、超级飞帆、星飞帆卓睿系列都有成功上榜,大家只要点击文末图片,就可以进入榜单查看它们的具体评分及排名,同时也欢迎各位再对比一下榜单上其它优质的国产奶粉哦。
笼包粑粑
奶源
67.0分
爱尔兰奶源三大优质奶源地之一
还原奶生产营养保留度不及鲜奶
原料
73.3分
麦芽糊精营养价值不及乳糖
香精容易加重口味导致偏食
营养
75.0分
A2-β酪蛋白近似母乳酪蛋白好吸收
OPO结构脂减少钙皂降低便秘几率