作者:笼包粑粑 发布时间:2023-03-16 18:09
伊利旗下推出了多款畅销奶粉系列,其中金领冠系列当中就有不少热门奶粉,一直以来,都有不少家长在我的公众号(笼包粑粑,ID:LBBABA123)后台咨询:金领冠珍护菁护谁最好?那么这篇文章,我从奶源、营养、原料三方面来对比,看看哪款奶粉更值得买。
在对比之前,这里提一提各位,这两款奶粉都是新国标奶粉,均符合2023年2月实施的奶粉新国标。
珍护和菁护哪个奶源品质更好?
奶源方面,我主要对比两款奶粉的奶源地、产地及奶基料,珍护和菁护在这些方面的情况都很一致,最大的区别是,菁护采用的是A2奶源,也就是说牛奶乳汁中的酪蛋白类型为A2 -β酪蛋白,它与母乳中的酪蛋白更加接近,因此A2奶源比普通奶源更加亲和人体。

珍护和菁护哪个营养配方更好?
营养方面,我主要对比两款奶粉的基础强化配方和特色强化配方两部分,基础营养配方是市面上大部分奶粉都会添加的营养素,分别是DHA、ARA、核苷酸、牛磺酸、胆碱、益生元6项,其中,大家比较关注DHA,两款奶粉各段数的DHA添加量都很一致。

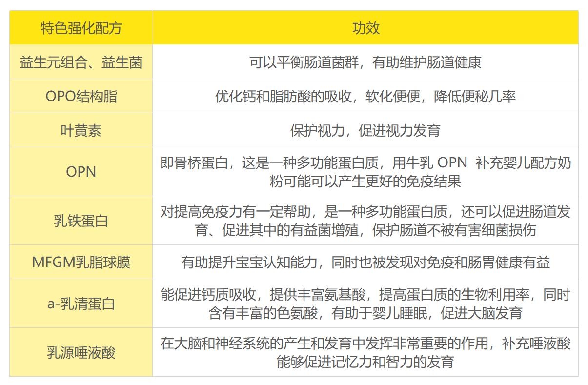
至于特色强化配方,两款奶粉有比较大的区别,珍护添加有6种特色强化配方,菁护则是加入了5种。

这些营养素的功效,我也整理出来了,各位可以看一看。

由此可见,珍护和菁护的特色获化配方针对的功效不同,珍护主要在预防便秘、大脑发育、安稳睡眠等方面有积极作用。菁护则是在免疫力提高、眼部发育等方面有促进作用。
珍护和菁护哪个原料更好?
珍护和睿护的原料都比较干净,均没有添加香精、蔗糖等对宝宝成长无益的成分。
总结
总体对比下来,伊利金领冠珍护和菁护在原料方面没什么区别,而奶源这块,菁护采用的A2奶源在亲和度方面,比珍护更理想些。营养方面,两款奶粉的优势不一,大家可以根据宝宝的实际需求去选择,如果你比较注重预防便秘、大脑发育、安稳睡眠等方面,可以更多考虑珍护。如果你比较在意免疫力提高、眼部发育等方面,可以更多考虑菁护。
这次的奶粉对比就先到这里了。如果大家对这两款奶粉还有什么疑问,欢迎到我的公众号(笼包粑粑,ID:LBBABA123)留言咨询。另外,我之前还整理了一份《国产奶粉排行榜》,珍护和菁护也有上榜,同时里面还收录了不少国内优秀的奶粉系列,并且附有详细的数据分析。大家如果有兴趣,可以点击下面图片,进入榜单查看。
 
笼包粑粑
 
 奶源
奶源
66.5分
爱尔兰奶源三大优质奶源地之一
还原奶生产营养保留度不及鲜奶
 原料
原料
73.3分
麦芽糊精营养价值不及乳糖
香精容易加重口味导致偏食
 营养
营养
75.3分
A2-β酪蛋白近似母乳酪蛋白好吸收
OPO结构脂减少钙皂降低便秘几率