飞鹤和伊利是关注度相当高的奶粉品牌,在我的公众号(笼包粑粑娃研所,ID:bombfun)后台咨询这两个品牌奶粉的人十分多,今天,我主要和大家说说关于“飞鹤星飞帆和金领冠珍护哪个好消化?”的问题。
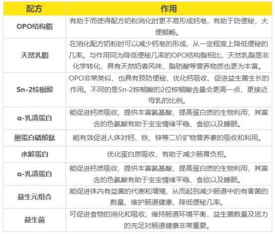
判断一款奶粉好不好吸收,我们可以关注其配料表是否含有OPO结构脂、益生元组合、益生菌、水解蛋白、α-乳清蛋白、酪蛋白磷酸肽等这些配方,都是有助于消化吸收的,这些配方的详细作用,我给列举出来了,大家可以看看。

那么,我们来看看星飞帆和金领冠珍护有没有添加这些配方。
星飞帆的特色强化配方有5种,包括OPO结构脂、酪蛋白磷酸肽、水解蛋白、α-乳清蛋白和叶黄素,其中除了对眼部发育有帮助的叶黄素之外,其余4个都是有助消化吸收的配方。
金领冠珍护则是含有6种特色强化配方,分别是OPO结构脂、益生元组合、益生菌、MFGM乳脂球膜、乳源唾液酸、α-乳清蛋白,其中更有4种都是对宝宝的消化吸收有促进作用的配方。此外,MFGM乳脂球膜有助提升认知能力,乳源唾液酸对大脑发育有积极意义。
那除了特色强化配方外,这两款奶粉其余的表现如何呢?
奶源方面,星飞帆和金领冠珍护没有太大区别,都是采用中国奶源,1段使用鲜奶生产,2段之后加入了乳粉,使得奶粉的新鲜度和营养保留度都有所下降。

营养方面,除了刚刚对比过的特色强化配方,在基础强化配方这块,两款奶粉各段数都是ARA、DHA、牛磺酸、核苷酸、胆碱和益生元6项齐全,添加量上,两款奶粉1段和2段的差距不大,3段则是金领冠珍护明显比星飞帆多。

原料方面,星飞帆和金领冠珍护各段数都没有添加香精、蔗糖等对宝宝成长无益处的成分。
总结
总的对比下来,这两款奶粉在宝宝的消化吸收方面都不错,原料方面也比较好,奶源部分就是两者的2、3段添加了乳粉生产有点可惜,奶粉新鲜度有所下降。如果大家对这点比较介意的话,在我整理的《国产奶粉排行榜》上还有不少比较好消化吸收的奶粉,并且是鲜奶制作,性价比也比较理想,大家点击以下图片就可以进入榜单查看。

网站导航
快速查找