作者:笼包粑粑 发布时间:2024-06-14 14:59
飞鹤推出的很多款奶粉都十分受妈妈们关注,这些系列之间相似度较高,很多家长都表示选到头大,今天这篇文章,我挑选了星飞帆卓耀和臻爱倍护来做比较,下面会针对奶源、营养、原料三方面,大家看完就知道星飞帆卓耀和臻爱倍护哪个好。
奶源方面,星飞帆卓耀和臻爱倍护哪个好
两款奶粉的奶源地和产地都是我们国内,其中臻爱倍护各段数是使用生牛乳(即鲜奶)作为奶基料生产,鲜奶的加工工序比较少,且需时较短,奶粉的新鲜度和营养保留度都比较理想。而星飞帆卓耀只有1段是使用鲜奶生产,2段和3段都混入了脱脂乳粉,乳粉是鲜奶进一步加工的产物,把鲜奶加工成乳粉可以延长保质期,而且存储成本更低,但这也意味着,乳粉的新鲜度和一些天然营养的保留情况会没有那么好。
在奶源类型方面,臻爱倍护是采用的是普通牛奶奶源,星飞帆卓耀则是采用A2奶源。,即指奶源中仅含有A2 -β酪蛋白。A2奶被认为比A1奶更加原初,且与母乳中的酪蛋白更加接近,比市面上其他奶粉含有的A1型酪蛋白更亲和人体。
整体来看,臻爱倍护2段和3段的鲜奶奶基在新鲜度方面更理想,星飞帆卓耀的A2奶源更加亲和人体。

营养方面,星飞帆卓耀和臻爱倍护哪个好
营养方面,我主要对比两款奶粉的基础强化配方和特色强化配方的情况。
基础强化配方是指市面上大部分奶粉都会有的营养素,包括DHA、ARA、牛磺酸、核苷酸、胆碱和益生元这6项,两款奶粉各个段数都有添加齐全。添加量方面,我着重对比各位比较关注的DHA,两款奶粉3段的DHA添加量比较一致,1段和2段则是星飞帆卓耀稍比臻爱倍护多那么0.1mg/100kj。

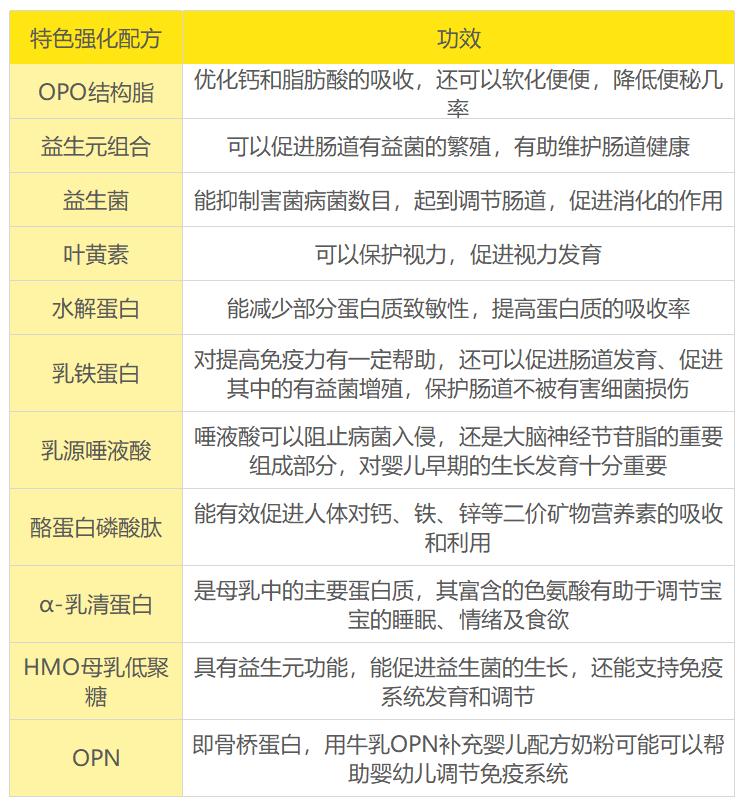
至于特色强化配方,是一些商家为了丰富奶粉营养,并以此作为卖点,提高市场竞争力的配方。臻爱倍护各段数都加入了6种,分别是益生元组合、乳铁蛋白、叶黄素、益生菌、水解蛋白、乳源唾液酸。星飞帆卓耀各段数是加入了OPO结构脂、叶黄素、酪蛋白磷酸肽、水解蛋白、HMO母乳低聚糖、益生元组合、OPN,3段再额外添加α-乳清蛋白。这些营养素的功效,大家可以参考下表。

可见,两款奶粉在眼部发育、肠道健康、蛋白质吸收方面都有促进作用。此外,
臻爱倍护还在免疫力提高、大脑发育方面更占优势。星飞帆卓耀的特色强化配方更加丰富,在预防便秘、微量元素的吸收、安稳睡眠、免疫系统调节方面占更大优势。
原料方面,星飞帆卓耀和臻爱倍护哪个好
两款奶粉在原料方面的表现都比较好,没有添加香精、蔗糖等对宝宝成长无益处的成分。
总结
综合对比评测下来可以看到,两款奶粉的营养配方各有优势,臻爱倍护侧重于宝宝免疫力提高、大脑发育方面。星飞帆卓耀的特色强化配方更加丰富,侧重于预防便秘、微量元素的吸收、安稳睡眠、免疫系统调节方面。大家可以根据宝宝的实际需求去选择。奶源方面,星飞帆卓耀采用的A2奶源比臻爱倍护的普通奶源更加亲和人体。不过要注意一下,星飞帆卓耀2段和3段混入了乳粉生产,降低了奶粉的新鲜度。
最后,我这里给大家准备了一份《国产奶粉排行榜》,里面收录了不少口碑比较好的优质奶粉,并进行了对比分析点评和打分排序,对大家选奶很有帮助,欢迎直接点击下图跳转查看~
笼包粑粑
奶源
75.0分
爱尔兰奶源爱尔兰生产灌装
鲜奶生产比还原奶更加新鲜安全
原料
56.7分
白砂糖长期食用可能引起蛀牙
香精容易加重口味导致偏食
营养
78.0分
OPO结构脂减少钙皂降低便秘几率
叶黄素保护视力促进视力发育