作者:笼包粑粑 发布时间:2024-06-24 15:08
说到热门国产奶粉,飞鹤星飞帆卓睿和伊利金领冠珍护都是其中一员,经常有妈妈来我的公众号(笼包粑粑,ID:LBBABA123)后台留言说希望我写一篇关于星飞帆卓睿和金领冠珍护的测评,那么今天我就给安排上了。
星飞帆卓睿奶粉评测
星飞帆卓睿的奶源来自中国,1段是使用生牛乳(即鲜奶)作为奶基料生产,鲜奶的加工工序比较少,奶粉的新鲜度和营养保留度都不错。但星飞帆卓睿2段之后就在鲜奶中混入脱脂乳粉来生产,通过将鲜奶加工成粉状,降低了储存和运输的门槛,延长了保质期。然而,乳粉相比于鲜奶在新鲜度上略有不足,并且在加工过程中,乳粉中的天然营养可能会流失更多。。
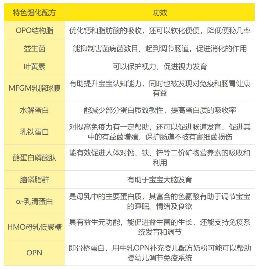
营养方面,星飞帆卓睿添加了ARA、DHA、牛磺酸、核苷酸、胆碱和益生元这6种基础强化配方,其中1段和2段的DHA添加量比较理想,有4.60-4.80mg/100kj,去到3段就剩下2.60mg/100kj了。另外,这款奶粉还添加了多达11种特色强化配方,分别是OPO结构脂、乳铁蛋白、酪蛋白磷酸肽、益生菌、叶黄素、水解蛋白、MFGM乳脂球膜、脑磷脂群、α-乳清蛋白、OPN和HMO母乳低聚糖,这些营养素的功效,大家可以参考这个表格。

原料方面,星飞帆卓睿的表现比较好,没有添加香精、蔗糖等等对宝宝成长无益处的成分。
以下表格汇总了卓睿各方面的情况,各位可以看看。

金领冠珍护奶粉评测
金领冠珍护和星飞帆卓睿很多相似的地方,第一,金领冠珍护也是采用中国奶源,1段使用生牛乳(即鲜奶)生产,2段之后就是鲜奶+脱脂乳粉的生产方式。第二,金领冠珍护的原料添加也比较干净,不含香精、蔗糖等需要注意的成分。第三,金领冠珍护同样添加了DHA、核苷酸等6个基础强化配方,以及特色强化配方OPO结构脂、益生菌、MFGM乳脂球膜、脑磷脂群、α-乳清蛋白、OPN和HMO母乳低聚糖。
而金领冠珍护和星飞帆卓睿最大的不同主要有两点,第一,金领冠珍护采用的是a2奶源,即奶源中仅含a2-β酪蛋白,a2-β酪蛋白与母乳中的酪蛋白更加接近,更亲和人体。第二,金领冠珍护的特色强化配方共有9个,比星飞帆卓睿少2个,其中金领冠珍护有两个特色强化配方与星飞帆卓睿不同,分别是益生元组合、乳源唾液酸,益生元组合有助维护肠道健康,乳源唾液酸有助于宝宝大脑神经发育。
关于金领冠珍护的详细情况,可以看这个表格。

总结
总的解读分析下来可以看到,两款奶粉的明显优势都是营养配方相当丰富,均对于预防便秘、肠道消化、认知能力、大脑发育、安稳睡眠、免疫系统调节等方面都有促进作用。其中,星飞帆卓睿比金领冠珍护多2个特色强化配方。不过金领冠珍护采用了更亲和人体的a2奶源。综合来衡量的话,金领冠珍护的特色强化配方已经足够丰富,加上其采用了a2奶源,表现比星飞帆卓睿稍胜一筹。
最后,我这里给大家整理了一份《国产奶粉排行榜》,里面收录了很多市面上口碑比较好的优质奶粉,还附有详细分析及打分排名,对大家选奶很有帮助,有需要的话,欢迎点击以下图片,进入榜单挑选看看。
笼包粑粑
奶源
75.0分
瑞士奶源瑞士奶源生产
鲜奶生产鲜奶生产营养保留更好
原料
66.3分
棕榈油棕榈油有可能导致便秘
香精容易加重口味导致偏食
营养
81.0分
益生元组合可提高益生菌活力
β-胡萝卜素保护视力补充维生素A