作者:笼包粑粑 发布时间:2024-08-23 12:47
金领冠珍护铂萃是伊利在2023年推出的奶粉,很多家长都比较关注这款产品,来我的公众号(笼包粑粑,ID:LBBABA123)后台留言咨询的人有不少,今天这篇文章,我将会说说珍护铂萃的卖点是什么,以及有哪些不足的地方,给大家提供一些比较有价值的参考。
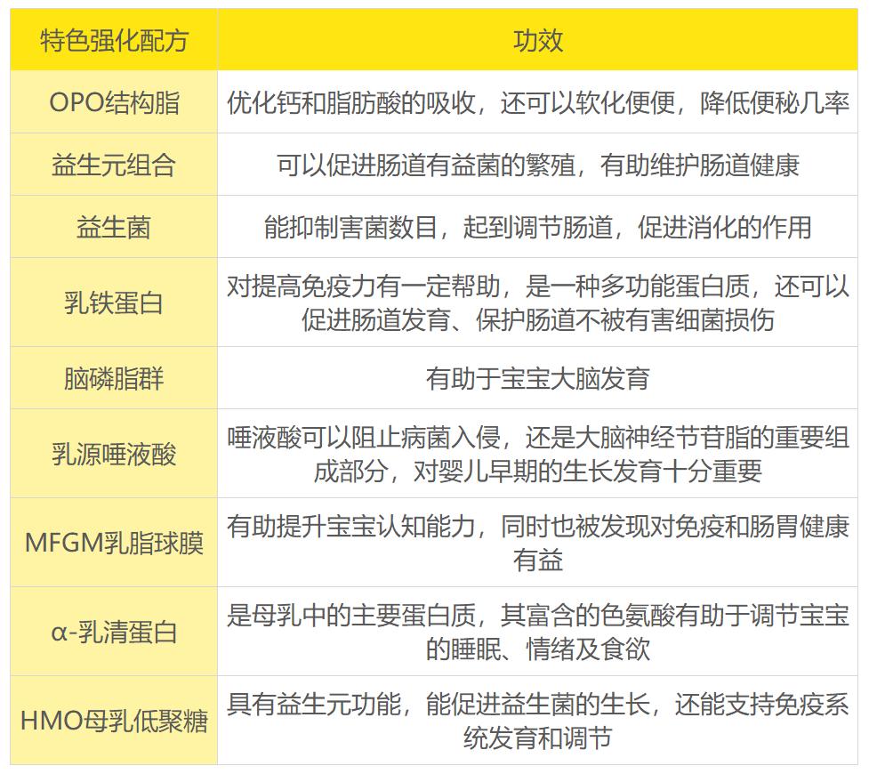
珍护铂萃的特色强化配方比较丰富,共添加了10种,分别是益生元组合、益生菌、乳源唾液酸、脑磷脂群、α-乳清蛋白、MFGM乳脂球膜、乳铁蛋白、HMO母乳低聚糖、OPO结构脂,这些营养素在肠道消化吸收、大脑发育、安稳睡眠、认知能力及免疫力提高、预防便秘。免疫系统调节等等方面有促进作用。

其中,珍护铂萃的主要的卖点是“珍稀乳铁蛋白+HMOS+超级三代OPO”这3种的营养配方搭配。值得一提的是,这款奶粉的乳铁蛋白添加量仅为50mg/100g,不管是对比市面上含乳铁蛋白的其他奶粉,或者是对比金领冠系列中同样含有乳铁蛋白的珍护菁蕴(360mg/100g)、菁护(105mg/100g),珍护铂萃这个水平的乳铁蛋白都没有太大竞争力,这也说明,珍护铂萃在促进免疫力提高方面的作用可能不是那么大。
至于HMO母乳低聚糖和OPO结构脂,金领冠旗下好几款奶粉都含有,因此也不是珍护铂萃独有的优势。
另外,珍护铂萃的另一个卖点是采用了中国A2奶源,即奶源中仅含a2-β酪蛋白,与母乳中的酪蛋白更加接近,比普通奶源中仅含有的A1-β酪蛋白更亲和人体。但是近期金领冠好些奶粉比如珍护、塞纳牧有机等的奶源也都升级为A2奶源了,目前金领冠旗下的A2奶粉也不少,珍护铂萃这个优势也就不那么突出了。
奶基的话,珍护铂萃只有1段是完全使用生牛乳(即鲜奶)生产,2段和3段均混入了脱脂乳粉一起生产,乳粉是鲜奶进一步加工的产物,把鲜奶加工成乳粉可以延长保质期,而且存储成本更低,但这也意味着,乳粉的新鲜度和一些天然营养的保留情况会没有那么好。
另外,市面上很多奶粉都会添加的6个基础强化配方(DHA、ARA、核苷酸、牛磺酸、胆碱、益生元),珍护铂萃1-3段都有添加齐全,其中DHA含量比较理想,有4.70-5.00mg/100kj,处于市面奶粉的中高水平。

最后在原料方面,珍护铂萃和大多数国产奶粉一样,都没有添加香精、蔗糖等等对宝宝成长无益处的成分。
我把珍护铂萃的总体情况整理成表格,大家可以看一看。

总的来说,金领冠珍护铂萃的优点是营养配方比较丰富,对于肠道消化吸收、大脑发育、安稳睡眠、认知能力及免疫力提高、预防便秘。免疫系统调节等等方面有积极意义。其DHA添加量也比较理想,原料也比较干净,还采用了比较亲和人体的A2奶源。不过珍护铂萃的明显不足是,它从2段开始混入了脱脂乳粉生产,降低了奶粉的新鲜度。另外,这款奶粉的乳铁蛋白含量偏低,在促进免疫力提高这块的作用不是那么大。
最后,如果大家想了解更多金领冠品牌或者其他品牌的优质奶粉,欢迎来我整理的《国产奶粉排行榜》看看,里面每款奶粉都有详细解读分析及打分排序,相信对大家选奶很有帮助,只要点击下图就可以跳转查看~
 
笼包粑粑
 
 奶源
奶源
74.0分
荷兰奶源三大优质奶源地之一
鲜奶生产鲜奶生产营养保留更好
 原料
原料
74.7分
麦芽糊精营养价值不及乳糖
牛奶脂肪初生婴儿相对不好吸收
 营养
营养
78.0分
天然乳脂减少钙皂降低便秘几率
MFGM乳脂球膜有助提升宝宝认知能力