君乐宝和合生元都是我们国内较为热门的奶粉品牌,它们旗下的奶粉系列都很多,经常被拿来做对比,前段时间,就有宝妈在我公众号(笼包粑粑,ID:LBBABA123)后台留言询问,君乐宝恬适和合生元派星对比哪个好?
如果经常看我奶粉解读的读者,都知道我整理了一个快速辨别一款奶粉优缺点的方法——“3步选奶法”(点击蓝字部分可直接查看),即从奶源、营养和原料三个维度去进行。今天这篇,我也是按照这个方法,为大家分析君乐宝恬适和合生元派星这两款奶粉。
奶源
奶源上,恬适使用我们国内奶源生产,而且只有1段是完全使用鲜奶生产,2、3段都加入了乳粉,乳粉的生产工序比鲜奶要多一个干燥成粉的过程,从中流失的营养会更多,奶粉的新鲜度也会有所下降。派星在奶源方面的表现就比恬适要好了,全段均使用法国鲜奶生产,新鲜度和营养保留度都会更好。

营养
婴幼儿奶粉中的营养部分一般是指基础营养和强化配方两个。
其中,基础营养指的是蛋白质、碳水化合物、脂肪、矿物质和维生素等,因为君乐宝和合生元都属于我们国产品牌的奶粉,国产奶粉都是按照我国的奶粉标准来调配生产的,奶粉中的基础营养含量均符合我国现行奶粉国标的含量要求。这里我就不一一展开了,我主要和大家分析这两款奶粉强化配方的添加情况。
强化配方指基础强化配方和特色强化配方两个部分。
基础强化配方一般是指婴幼儿配方奶粉中常见添加的强化配方,分别是ARA、DHA、牛磺酸、核苷酸、胆碱和益生元6个,这两款奶粉全段都添加齐全。而大家较为关注,对脑部和视网膜发育与功能维持有相当重要作用的DHA,派星的1、2段添加量不错,均高于市面奶粉的平均水平,但派星的3段和恬适的全段,添加量都非常一般,甚至达不到平均水平。

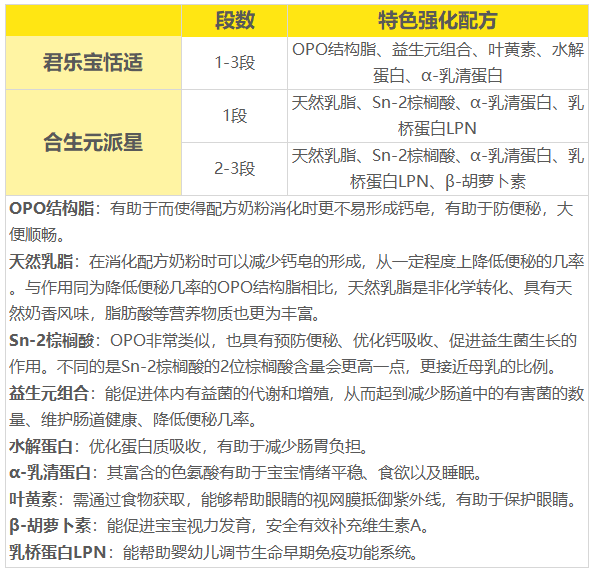
我们再看看特色强化配方,它一般是奶粉商用于丰富奶粉的营养,并借此作为这款奶粉的特色卖点。这两款奶粉在特色强化配方的添加数量上,相差不大,而且两款奶粉都添加了优化钙质吸收、助消化、助睡眠和保护眼睛的配方。最主要不同的配方是,恬适添加了可优化蛋白质吸收的水解蛋白,而派星有对免疫力有帮助的乳桥蛋白LPN。两款奶粉所添加配方的作用,我也整理出来了,大家可以看下面的图片。

原料
原料上,恬适全段和派星1、2段均没有添加需要注意的成分,就需要注意派星3段添加了葡萄糖浆。葡萄糖浆和麦芽糊精类似,一般添加都是为了降低乳糖的比例,来达到减少成本的目的,但营养价值却不及乳糖高,过量摄入还有可能会抑制其他营养的吸收。
总结
以上就是君乐宝恬适和合生元派星的详细分析,总结下来,在奶源方面,派星在奶基品质上比恬适要好;营养方面,两款奶粉添加的配方大致相同,大家也可以结合宝宝的实际情况,选择适合自家宝宝的配方;原料方面,两款奶粉的1、2段表现一致,但3段则是恬适会更好。
今天的文章到这里就结束了,如果大家还想对比市面上其他国产奶粉,可以点击以下图片进入我的《国产奶粉排行榜》,榜单上还有不少奶源、营养和原料综合质量不错的奶粉哦。大家还有关于奶粉或育儿方面问题需要咨询的,也可以来我公众号(笼包粑粑,ID:LBBABA123)留言,我会一一为大家解答。
本文分析的君乐宝恬适版本为1段国食注字YP20170339,2段国食注字YP20170340,3段国食注字YP20170341,合生元派星版本为1段国食注字YP20175031,2段国食注字YP20175032,3段国食注字YP20175032



网站导航
快速查找