伊利金领冠系列奶粉一直都受广大宝妈的青睐,关于金领冠奶粉哪个系列的最好这类问题,在我公众号(笼包粑粑,ID:LBBABA123)后台收到的留言也不少。而在我最新整理的《国产奶粉排行榜》中,金领冠系列奶粉综合奶源、营养和原料三个部分,得分最高的是珍护、塞纳牧和金领冠基础版。那这三款奶粉表现如何呢?我们一起来看看。
关于我整理的《国产奶粉排行榜》,心急的同学,可以点击下面图片,进入榜单进行查看哦。
珍护、塞纳牧和金领冠基础版哪款奶源好?
这三个系列奶粉中,珍护和金领冠基础版都属于普通婴幼儿奶粉,塞纳牧是有机A2奶粉,有机奶粉对饲养奶牛的过程、环境,饲料和生产都有严格要求,之后还要经历一些列严格的有机认证,通过之后才能称之为有机奶粉,它在安全质量上会更加令人放心。而且塞纳牧还是使用A2奶源生产的,其所含的A2-β酪蛋白,相对珍护和金领冠基础版的A1-β酪蛋白来说,会更亲和人体,更好吸收。
在生产方式上,珍护和金领冠基础版都是1段使用生牛乳作为奶基原料,即鲜奶生产,在2段之后,都加入了脱脂乳粉一起生产,塞纳牧则是全部段数都是使用全脂乳粉和脱脂乳粉生产的。乳粉相对鲜奶来说,生产工序会更多,使得奶粉的新鲜度和营养保留度都下降了不少。塞纳牧就有点浪费有机+A2这么好的奶源优势了。

珍护、塞纳牧和金领冠基础版有无需要注意的成分?
这三个系列奶粉在原料上的表现都不错,香精、蔗糖这类对宝宝不友好的成分,均没有添加,原料表还是比较干净的。
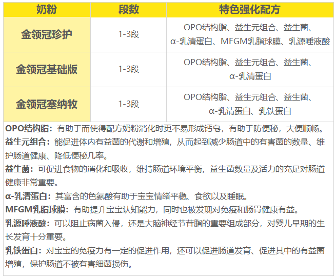
珍护、塞纳牧和金领冠基础版哪款营养好?
营养方面,市面上大多数奶粉都会添加的6个基础强化配方(ARA、DHA、牛磺酸、核苷酸、胆碱和益生元),珍护和金领冠基础版都是添加齐全的,塞纳牧1段添加了ARA、DHA、胆碱和益生元4个,2段之后就把胆碱削减掉了,只剩下ARA、DHA和益生元。

特色强化配方中,这三个系列奶粉添加得都不错,添加种类最少的金领冠基础版都有4个,珍护是最多的,有6个。他们都添加了可以优化钙质吸收的OPO结构脂、维护肠道健康的益生元组合、有助食物消化的益生菌和助睡眠的α-乳清蛋白。珍护还额外添加了能提高认知能力的MFGM乳脂球膜和对大脑发育有帮助的乳源唾液酸,塞纳牧则有提高免疫力的乳铁蛋白。它们的详细添加情况及配方作用可以看以下表格。

总结
看完以上的分析,相信大家也看到了,金领冠这三个系列的奶粉都各有其优点,没有说哪个系列是最好的,例如在奶源上,如果论奶粉的安全质量、好吸收方面的,无疑塞纳牧表现会更好,但珍护和金领冠基础版在奶粉的新鲜度和营养保留度上会更好。营养方面,珍护强化配方的添加种类是最丰富,而金领冠基础版价格相对是最便宜的,有价格优势。
所以大家在选择的时候,还是要结合宝宝自身情况,选自己最为重视的部分即可,没有奶粉是十全十美的,适合宝宝才是最重要。如果大家还想对比下金领冠其他奶粉,可以点击下图进入我奶粉库查询哦,里面有每一款奶粉的详细分析。如有疑问,可以来我公众号(笼包粑粑,ID:LBBABA123)留言咨询。


网站导航
快速查找