近一两年,飞鹤陆续提出了好些奶粉系列,让妈妈们眼花缭乱,不知道如何选择,我的公众号(笼包粑粑,ID:LBBABA123)后台有好些家长咨询:飞鹤臻爱星萃跟星飞帆卓初一样吗?下面,就让我来详细解答这个问题。
臻爱星萃和星飞帆卓初哪个奶源好?
奶源方面,两款奶粉的奶源地和产地都在中国,其中,星飞帆卓初3个段数都是使用生牛乳(即鲜奶)作为奶基料生产,鲜奶的加工工序比较少,且需时较短,奶粉比较新鲜,营养素的保留也比较完整。而臻爱星萃只有1段是使用鲜奶生产,2段之后就在鲜奶的基础上,混入了脱脂乳粉来生产,乳粉比鲜奶多了一重干燥喷粉的加工过程,受污染风险有所增加,而且其新鲜度不及鲜奶。
另外,臻爱星萃采用的是A2奶源,即奶源中仅含a2-β酪蛋白,它与母乳中的酪蛋白更加接近,所以相比起其他奶粉含有的a1型酪蛋白,a2-β酪蛋白更亲和人体。

臻爱星萃和星飞帆卓初哪个营养配方好?
营养方面,臻爱星萃和星飞帆各段数都添加了DHA、ARA、核苷酸、牛磺酸、胆碱和益生元这6个基础强化配方,这里我着重对比大家比较关注的DHA,两款奶粉1段和3段的DHA添加量很一致,2段则是臻爱星萃稍比星飞帆卓初多0.1mg/100kj。

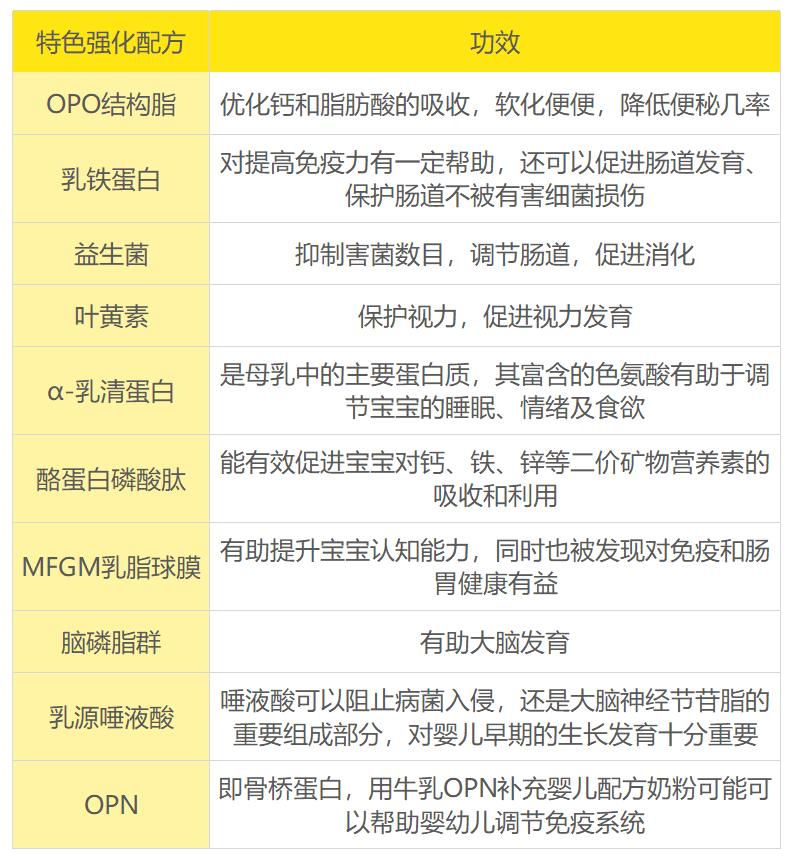
另外,两款奶粉都加入了6个特色强化配方,其中臻爱星萃是添加有OPO结构脂、叶黄素、益生菌、α-乳清蛋白、脑磷脂群、乳源唾液酸。星飞帆卓初是添加有叶黄素、乳铁蛋白、酪蛋白磷酸肽、益生菌、OPN、MFGM乳脂球膜。这些营养素的功效,大家可以参考下表。

可见,两款奶粉的特色强化配方都在眼部发育、肠道消化方面有促进作用。在这个基础上,臻爱星萃还在安稳睡眠、预防便秘、大脑发育方面有优势。星飞帆卓初则是在免疫力提高、免疫系统调节、认知能力提高方面有优势。
臻爱星萃和星飞帆卓初哪个原料好?
原料方面,两款奶粉的表现都比较理想,没有添加香精、蔗糖等对宝宝成长无益的成分。
总结
总的对比评测下来可以看到,两款奶粉的营养配方各有优势,如果你比较注重宝宝安稳睡眠、预防便秘、大脑发育等方面,可以更多考虑臻爱星萃。如果你比较看重宝宝免疫力提高、免疫系统调节、认知能力提高等方面,可以更多考虑星飞帆卓初。
奶源方面,臻爱星萃采用的是比较亲和人体的A2奶源,不过2段和3段奶基加入了乳粉生产。星飞帆卓初则是3个段数都是使用鲜奶生产。
最后,我给大家整理了一份《国产奶粉排行榜》,里面含有针对对市面上各大热门国产奶粉的综合评分和打分排名,只要点击下图,就可以传送至榜单进一步了解。



网站导航
快速查找