最近一段时间,我的公众号(笼包粑粑,ID:LBBABA123)后台有不少读者留言说,希望我帮忙分析一下a2至初和飞鹤星飞帆卓睿哪个好?那么今天这篇文章,我就好好谈谈这个问题,希望对大家的选奶纠结症有帮助。
a2至初和星飞帆卓睿的奶源对比
奶源方面,两款奶粉有比较大的区别,a2至初采用的是新西兰a2奶源,即奶源中仅含A2-β酪蛋白,A2-β酪蛋白更接近母乳中的酪蛋白结构,比普通奶源中的A1-β酪蛋白更亲和人体。此外,a2至初各段数都是使用鲜奶生产,鲜奶的加工工序少,且需时较短,奶粉比较新鲜,营养素的保留也比较完整。
而星飞帆采用的是中国普通奶源,只有1段是使用生牛乳(即鲜奶)制作,2段之后是鲜奶+乳粉的生产方式,乳粉是鲜奶进一步加工的产物,把鲜奶加工成乳粉可以延长保质期,而且存储成本更低,但这也意味着,乳粉的新鲜度和一些天然营养的保留情况会没有那么好。。
可见,a2至初在奶源方面的表现更优秀。

a2至初和星飞帆卓睿的营养对比
营养方面,我主要对比基础强化配方和特色强化配方。基础强化配方是指市面上大部分奶粉都会添加的6个营养素,包括有DHA、ARA、牛磺酸、核苷酸、胆碱、益生元,这两款奶粉1-3段均是添加齐全。其中大家比较在意的DHA方面,星飞帆1段和2段的DHA含量比a2至初多,3段则是a2至初明显比星飞帆多。

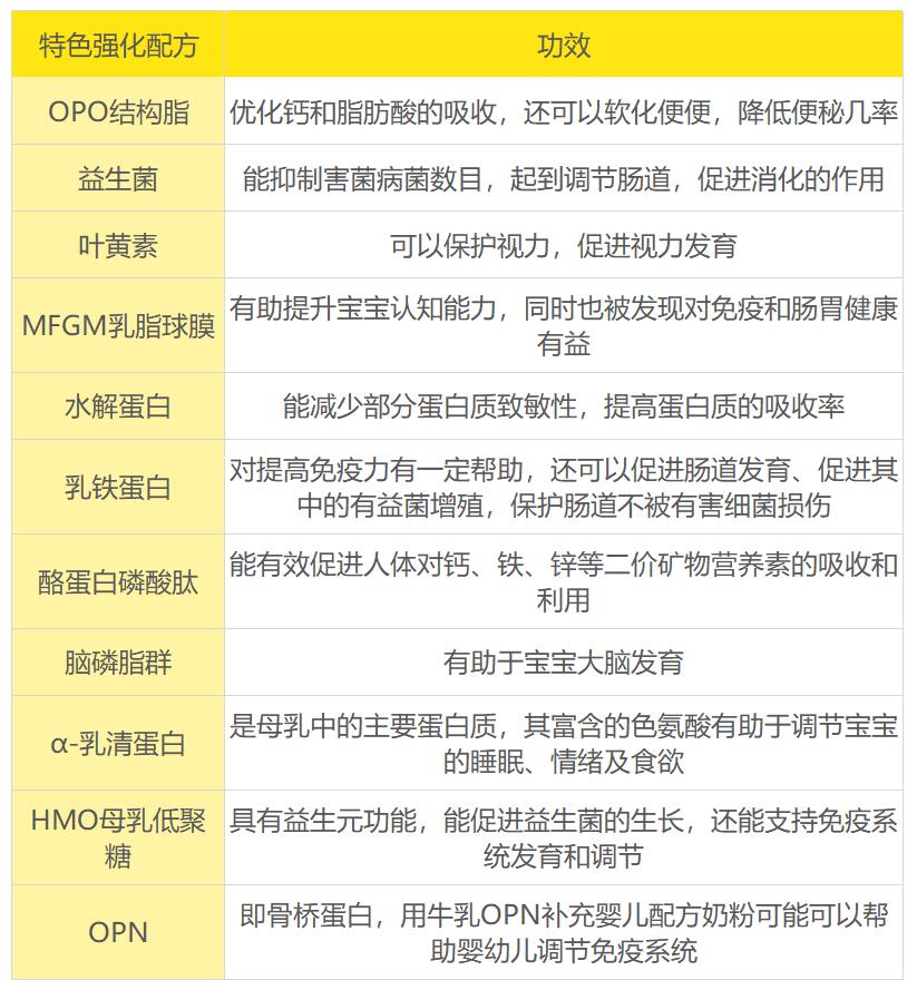
至于特色强化配方方面,a2至初各段是还加入了乳铁蛋白,3段再额外加入了OPN、α-乳清蛋白和HMO母乳低聚糖。而星飞帆卓睿各段数足足添加有11个特色强化配方,分别是OPO结构脂、乳铁蛋白、酪蛋白磷酸肽、益生菌、叶黄素、水解蛋白、MFGM乳脂球膜、脑磷脂群、α-乳清蛋白、OPN、HMO母乳低聚糖。这些营养素的功效,大家可以参考下表。

可见,a2至初所添加的特色强化配方,星飞帆卓睿都有添加,而且星飞帆卓睿还比a2至初多加入了OPO结构脂、酪蛋白磷酸肽、脑磷脂群、水解蛋白等等多个特色强化配方,在宝宝认知能力提高、微量元素吸收、大脑发育、肠道消化吸收、眼部发育等等方面更有优势。
所以在营养配方这块,星飞帆卓睿的表现完胜了A2至初。
a2至初和星飞帆卓睿的原料对比
原料方面,两款奶粉1-3段均不含有特别需要注意的成分,表现都比较好。
总结
综合以上三方面的对比来看,这两款奶粉各有优势,其中星飞帆卓睿的优势在于营养配方十分丰富,基本上对宝宝成长有意义的营养配方,它都有添加进去。而a2至初的优势是采用了比较亲和人体的a2奶源,而且是使用鲜奶生产。两款奶粉要怎么选,主要取决于大家更看重奶源配置还是营养配方。
好了,今天的奶粉对比内容就先到这里了,最后我给大家整理了一份《国产奶粉排行榜》,里面收录了不少市面上口碑比较好的优质奶粉,并且附有详细对比分析及打分排序,对大家选奶很有帮助,有需要的话,可以直接点击下图进入榜单挑选看看。



网站导航
快速查找