飞鹤和完达山都是比较知名的国产乳业品牌,这两个品牌均有好些热门奶粉,让好些妈妈都犯选择困难症。今天这篇文章,我挑选这两个品牌比较热门的奶粉来对比,分别是飞鹤星飞帆、完达山元乳臻益,大家看完就知道如何选择。
奶源方面,星飞帆和元乳臻益哪个好?
两款奶粉的奶源地和产地都在中国,不同的是,元乳臻益各段数都是使用生牛乳(即鲜奶)作为奶基料生产,鲜奶的加工工序比较少,奶粉比较新鲜。而星飞帆只有1段只完全使用鲜奶生产,2段之后混入了脱脂乳粉生产,乳粉是鲜奶进一步加工的产物,把鲜奶加工成乳粉可以延长保质期,而且存储成本更低,但这也意味着,乳粉的新鲜度和一些天然营养的保留情况会没有那么好。
所以在奶源方面,星飞帆的表现更胜一筹。

营养方面,星飞帆和元乳臻益哪个好?
营养方面,我主要对比基础强化配方和特色强化配方两部分。基础强化配方指的是市面上大部分奶粉都会添加的6个营养素,分别是DHA、ARA、核苷酸、牛磺酸、胆碱,益生元,两款奶粉各段数都是6个基础强化配方齐全。其中,大家比较关注的DHA方面,元乳臻益3个段数的DHA添加量都比星飞帆多,尤其是3段,多出至少3倍。

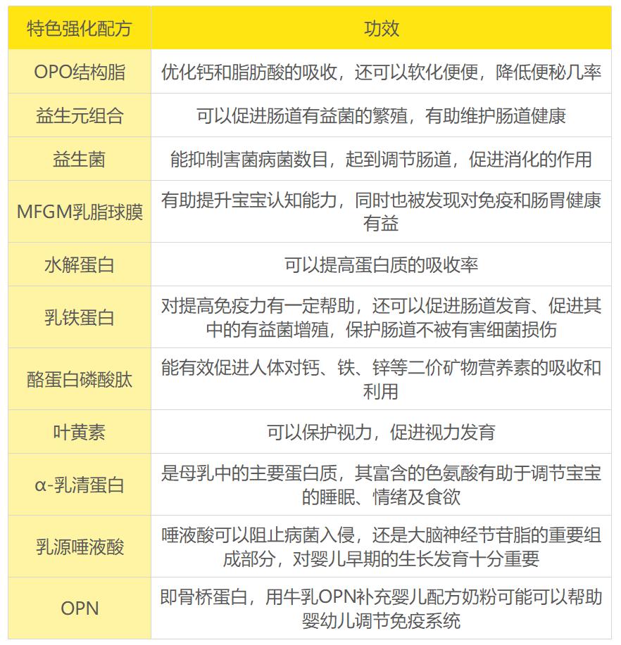
至于特色强化配方,指的是一些商家为了丰富奶粉营养,并以此作为卖点,提高市场竞争力的配方。星飞帆各段数都加入了6个,分别是OPO结构脂、酪蛋白磷酸肽、叶黄素、水解蛋白、α-乳清蛋白、MFGM乳脂球膜,3段还额外添加OPN和乳源唾液酸。元乳臻益各段数是添加了7个,包括OPO结构脂、益生元组合、水解蛋白、乳铁蛋白、叶黄素、MFGM乳脂球膜、α-乳清蛋白。这些营养素的功效可以参考这个表格。

可见,两款奶粉均在预防便秘、蛋白质吸收、眼部发育、安稳睡眠、认知能力提高方面有促进作用。在这个基础上,星飞帆1段和2段在微量元素的吸收、以及3段在免疫系统调节、大脑发育方面更有优势。元乳臻益则是在肠道健康、免疫力提高方面更有优势。
原料方面,星飞帆和元乳臻益哪个好?
两款奶粉在原料方面的表现都比较好,没有添加香精、蔗糖等等需要注意的成分。
总结
总的对比评测下来可以看到,两款奶粉的营养配方各有侧重点,星飞帆1段和2段侧重于微量元素的吸收、3段侧重于免疫系统调节、大脑发育方面。元乳臻益则是侧重于肠道健康、免疫力提高方面。大家可以根据宝宝的实际需求去选择。奶源方面,元乳臻益的鲜奶奶基,比从2段之后混入脱脂乳粉的星飞帆更好些。如果你比较注重奶源方面,可以更多考虑元乳臻益。
最后,我给大家整理了一份《国产奶粉排行榜》,里面收录了目前市面上口碑比较好的优质奶粉,并且附有详细评分分析及打分排名,有需要的话,欢迎点击进去挑选看看。



网站导航
快速查找