能立多是澳优旗下最为热门的奶粉,今年,澳优推出了一款能立多金钻版,这款奶粉一面世,很多之前关注能立多的家长都蠢蠢欲动,纷纷来我的公众号(笼包粑粑,ID:LBBABA123)后台留言问:能立多金钻版与普通版对比哪个好?下面,让我好好的说一说,看看到底哪个版本更值得买。
能立多普通版怎么样?
能立多普通版的奶源来自荷兰,荷兰是世界三大优质奶源地之一,此外,它各段数都是使用生牛乳(即鲜奶)作为奶基原料生产,鲜奶的加工环节比较少,奶粉的新鲜度和营养素保留度都比较理想。
营养方面,DHA、ARA、核苷酸、牛磺酸、胆碱和益生元这6个基础强化配方,能立多各段数都有添加齐全,其中DHA添加量比较理想,1段和2段有4.71-4.92mg/100kj,虽然3段相对少些,是添加有3.71mg/100kj,但已经比市面上很多3段奶粉的DHA含量都要多。
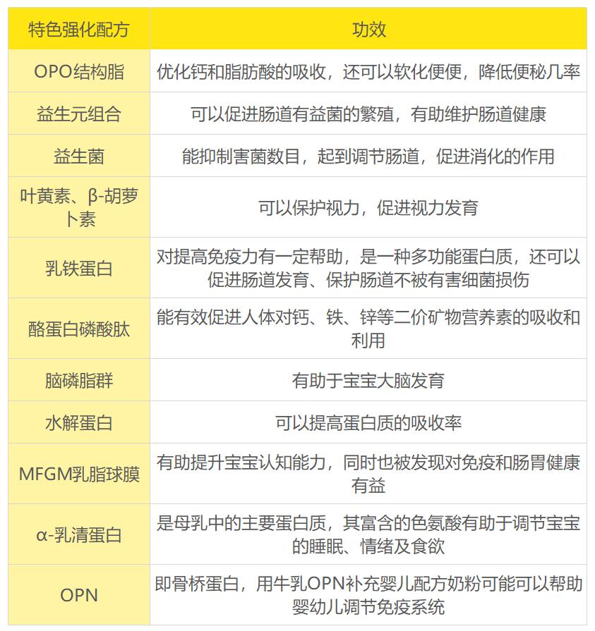
此外,能立多的特色强化配方很丰富,各段数添加了6个特色强化配方,分别是OPO结构脂、乳铁蛋白、酪蛋白磷酸肽、益生菌、叶黄素、β-胡萝卜素,2段还额外加入了益生元组合、3段再额外添加α-乳清蛋白、OPN、MFGM乳脂球膜、水解蛋白、脑磷脂群。这些营养素在预防便秘、肠道消化吸收、微量元素及蛋白质的吸收、免疫力提高、眼部及大脑发育、安稳睡眠、免疫系统调节等方面起到促进作用。

原料方面,能立多比较干净,没有添加香精、蔗糖等等对宝宝成长无益处的成分。
能立多金钻版怎么样?
能立多金钻版和普通版有很多相同的地方。第一,金钻版也是采用荷兰鲜奶生产。第二,金钻版的原料也比较干净,没有添加需要注意的成分。第三,金钻版也添加了DHA、核苷酸等6个基础强化配方。第四,金钻版也加入了特色强化配方OPO结构脂、乳铁蛋白、酪蛋白磷酸肽、益生菌、叶黄素、β-胡萝卜素。
而金钻版和普通最主要的不同在于,金钻版采用了荷兰A2奶源,即奶源中仅含有A2-β酪蛋白,A2-β酪蛋白与母乳中的酪蛋白结构更接近,更亲和人体。另外,两个版本在特色强化配方的种类上有些许区别,金钻版1段和1段比普通版多加入了水解蛋白,其中1段还比普通版多添加一个益生元组合。3段则是普通版比金钻版多加入了α-乳清蛋白、OPN、MFGM乳脂球膜、脑磷脂群。
总结
总的分析下来可以看到,能立多金钻版和普通版的区别主要体现在奶源类型以及特色强化配方的添加上。金钻版采用了更亲和人体的A2奶源,1段和2段的特色强化配方比普通版多一两个。因此,就1段和2段而言,金钻版的综合表现比普通版更胜一筹。
至于3段,则是两款奶粉各有优势,金钻版的优势奶源配置更亲和人体。普通版的优势是特色强化配方更丰富,在安稳睡眠、免疫系统调节、认知能力提高以及大脑发育方面更占优势。两者要怎么选择,主要取决于各位更看重奶源配置还是营养配方。
如果大家想看更多热门奶粉的对比分析,可以来我的《国产奶粉排行榜》看一看,里面收录了市面上口碑比较好的优质奶粉,并且附有详细的解读以及打分排序,相信对各位选奶很有帮助,只要直接点击下图,就可以跳转榜单查看详情。



网站导航
快速查找