星飞帆是飞鹤主推的奶粉系列之一,关注的家长十分多,我的公众号(笼包粑粑,ID:LBBABA123)后台时常收到留言问:飞鹤星飞帆哪个系列最好?
比较了解我的妈妈都知道,我每年都会给大家整理排行榜,榜单是根据奶粉的奶源、原料、营养这3个方面进行评分继而排名,而能成功上榜的星飞帆系列奶粉是星飞帆、星飞帆卓睿,今天这篇文章,我将会详细和大家分析这两款奶粉的表现。
奶源方面,这两款奶粉的表现比较一致,都是采用我们本土奶源,都是1段使用鲜奶作为奶基原料生产,2段之后除了鲜奶,还混合了乳粉一同生产。乳粉比鲜奶多一重工序,而且可能经过一段时间的储存运输,奶粉的新鲜度和营养保留度都有所欠缺。

营养方面,星飞帆和卓睿都添加有DHA、ARA、核苷酸、牛磺酸、胆碱和益生元这6种基础强化配方,其中大家比较关注的DHA方面,它们1段和2段的DHA添加量比较一致,都是比较有诚意的。3段则相对少一些了。

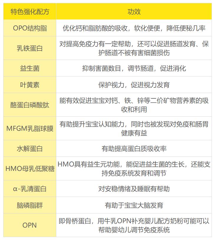
此外,星飞帆全部段数还加入了6种特色强化配方,包括OPO结构脂、酪蛋白磷酸肽、叶黄素、水解蛋白、MFGM乳脂球膜、α-乳清蛋白,3段额外添加一个OPN。星飞帆所添加的特色强化配方,卓睿都有添加,而且还比星飞帆多加入了益生菌、脑磷脂群、HMO母乳低聚糖、乳铁蛋白,一共多达11种。这些营养素的功效,可以参考下表。

可见,这两款奶粉的特色强化配方对于预防便秘、微量元素及蛋白质的吸收、眼部发育、安稳睡眠、认知能力提高、免疫系统调节方面都有促进作用,在这个基础上,卓睿还在肠道健康、大脑发育、免疫提高方面更有优势。
因此在营养方面,卓睿的表现更胜一筹。
原料方面,两款奶粉的表现都比较一致,均没有添加香精、蔗糖、棕榈油等需要注意的成分。
总结
好了,今天的文章就到这里结束,相信大家看完之后,对星飞帆系列比较好的两款奶粉有一定的了解,简单来说,卓睿也可以看作是星飞帆的高配版,这主要体现在卓睿的特色强化配方更加丰富,在宝宝肠道健康、大脑发育、免疫提高方面更占优势。价钱方面,卓睿比星飞帆贵大概60-140元。
文章开头我提及过,我整理了一份《国产奶粉排行榜》,如果大家想看看榜单上其他优质奶粉的介绍,或者想看看自家奶粉有没有成功上榜的话,欢迎点击以下图片进入榜单查看!~



网站导航
快速查找