作者:笼包粑粑 发布时间:2024-03-08 11:31
“好消化好吸收”一直是许多妈妈在选奶时非常在意的点,因此大部分品牌都会有一两款主打消化吸收的奶粉。那主打消化吸收的奶粉有哪些?今天这篇就给大家列举几个热门品牌下的主打消化吸收的奶粉,包括国产的伊利、飞鹤、君乐宝,以及国行的惠氏。
伊利金领冠珍护奶粉的奶源类型有A2奶源和普通牛奶奶源可选,而特色强化配方是添加了OPO结构脂、益生元组合、益生菌、MFGM乳脂球膜、乳源唾液酸、α-乳清蛋白、OPN,其中的OPO结构脂、益生元组合、益生菌、和α-乳清蛋白都是有助于孩子消化吸收的。

飞鹤星飞帆卓耀奶粉的奶源类型为A2奶源,而特色强化配方是添加了OPO结构脂、酪蛋白磷酸肽(CPP)、叶黄素、OPN、α-乳清蛋白、水解蛋白,其中的OPO结构脂、酪蛋白磷酸肽(CPP)、α-乳清蛋白、水解蛋白是有助于孩子消化吸收的,对比金领冠珍护是缺乏了对肠道健康有帮助的益生元组合和益生菌,但增加了酪蛋白磷酸肽和水解蛋白。

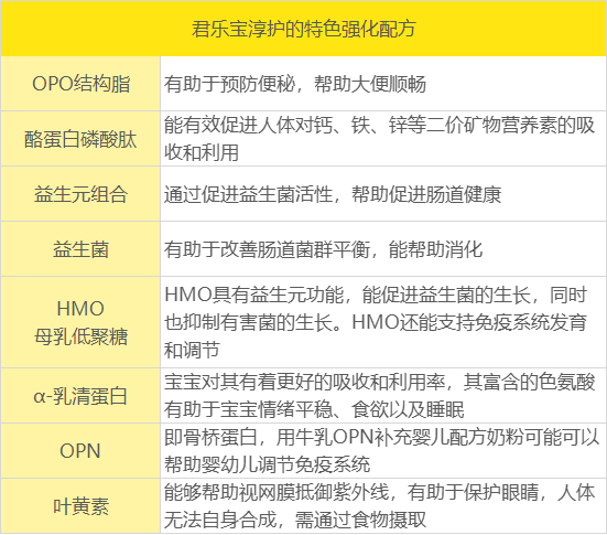
君乐宝淳护奶粉和伊利金领冠珍护奶粉一样有普通牛奶奶源和A2奶源可选,而特色强化配方是添加了OPO结构脂、益生元组合、叶黄素、酪蛋白磷酸肽、益生菌、α-乳清蛋白、HMO母乳低聚糖、OPN,其中的OPO结构脂、益生元组合、酪蛋白磷酸肽、益生菌、α-乳清蛋白、HMO母乳低聚糖孩子均有助于消化吸收,在消化吸收的元素方面相对会更丰富些。

惠氏启赋蕴淳奶粉的奶源类型为A2奶源,而特色强化配方是添加了OPO结构脂、叶黄素、β-胡萝卜素、OPN、HMO母乳低聚糖、益生元组合,其中只有OPO结构脂、HMO母乳低聚糖、益生元组合是有助于孩子消化吸收的,相对其他三款奶粉会略少一些。

除了以上这几款奶粉,其实这几个品牌下也有其他一些奶粉在消化吸收方面也表现不错,而且市面上也还有一些主打消化吸收的其他品牌的奶粉,比如澳优能力多、海普诺凯1897荷致、A2至初白金、贝因美可睿欣、爱他美卓傲和领熠等等。
其实,从以上各款奶粉也可以看出,一般主打消化吸收的奶粉的奶源类型一般都会是A2奶源,并且一般会有3、4种甚至更多的与消化吸收有关的特色强化配方。此外,也不含有棕榈油、无水奶油这些可能会影响孩子消化吸收的原料。大家可以根据这几方面去选奶,就可以选中主打消化吸收的奶粉了。
在我之前整理的《国产奶粉排行榜》和《国行奶粉排行榜》中,也收录了不少主打消化吸收的奶粉,并且我都给大家分析解读好了,并进行了详细的打分排序,想看更多奶粉解说的同学,可以直接点击下图跳转查看哈~
笼包粑粑
奶源
75.0分
荷兰奶源三大优质奶源地之一
鲜奶生产鲜奶生产营养保留更好
原料
67.7分
棕榈油棕榈油有可能导致便秘
麦芽糊精营养价值不及乳糖
营养
67.7分
营养成分异常若干营养成分含量异常